吉林省政府网
吉林市政府网
无障碍浏览
网站首页
信息动态
重要通知
政务公开
政策法规
服务平台
您所在的位置:
网站首页
>>
通知公告
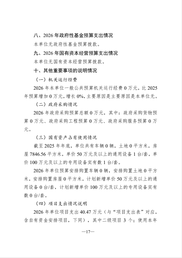
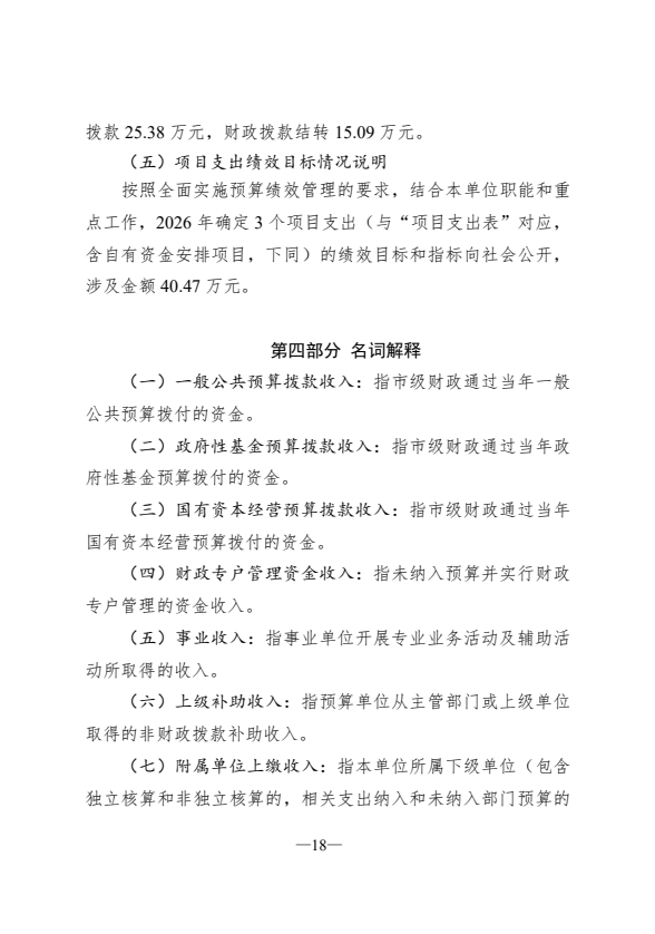
吉林市残疾人服务中心2026年预算公开
2026-03-04 14:03 来源: 吉林市残联
附件:
吉林市残疾人服务中心2026年预算公开
初审:王柏锡
复审:邹金山
终审:郜永洁
版权所有:吉林市残疾人服务中心 地址:吉林省吉林市昌邑区解放东路66号 监督电话:0432-62401596
吉ICP备05005864号
吉公网安备22020202000107号